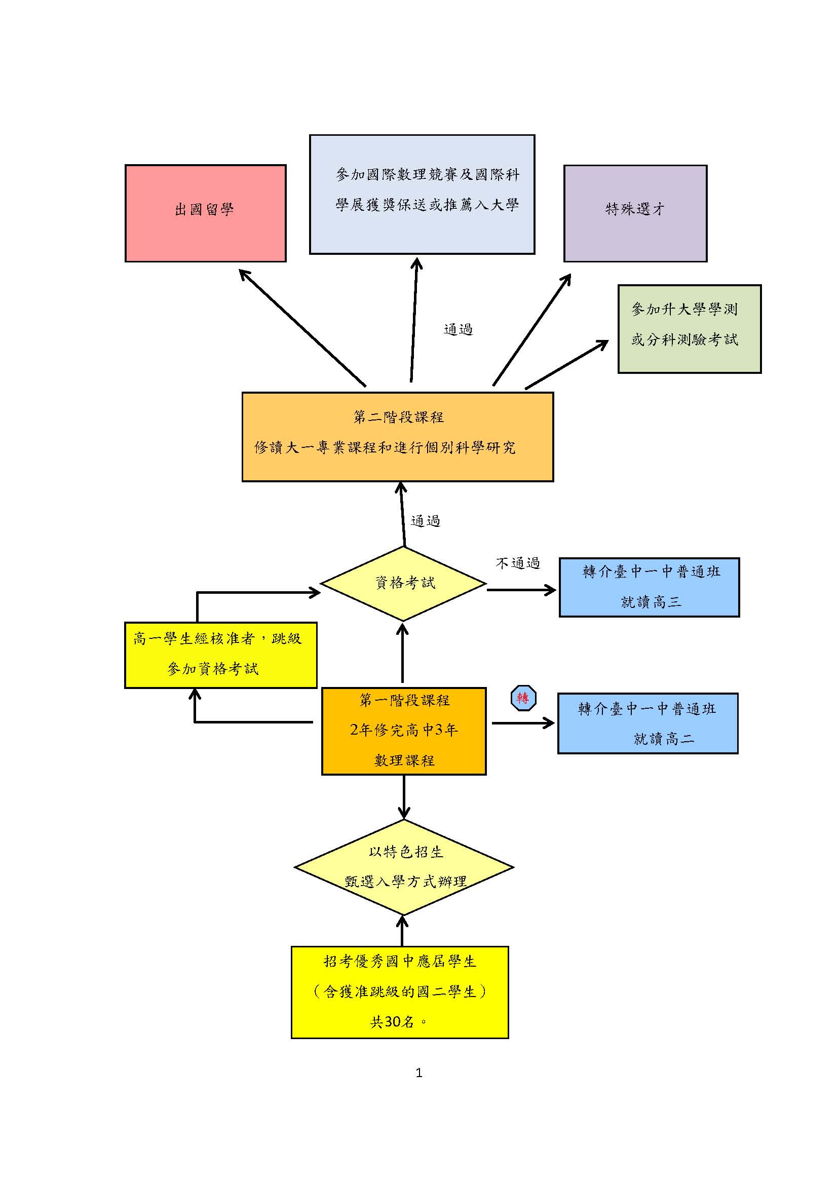
升學進路
科學班學生修習學分數,須符合教育部所訂之普通型高級中等學校畢業條件,且須通過科學班聯合學科資格考試,並完成個別科學研究,始能取得高級中等學校畢業證書及科學班就讀證明。
本校科學班學生於就讀期間,學科資格考試成績及個別科學研究成果可作為「大學多元入學方案」甄選入學之參據。學生於第二階段學程修畢相關課程並取得學期成績單,可作為將來進入大學申請抵免學分之參考。
科學班學生就讀期間,因學習適應問題、未通過全國科學班聯合學科資格考試或其他因素,無法繼續修習科學班學程者,將輔導於原班級或其他班級就讀;其已修習之學分,將從寬進行列抵學分及成績登錄。
本校科學班學生就讀期間通過全國科學班聯合學科資格考試,但未修畢第二階段學程者,其升學仍依「大學多元入學方案」辦理。
